部件名稱及螢幕上顯示的資訊 (PowerShot SX520 HS)
解決方法
PowerShot SX520 HS

![]() | 變焦桿 拍攝: (遠攝)/ (廣角)播放︰ (放大)/ (索引) | ![]() | 鏡頭 |
![]() | 快門按鈕 | ![]() | 鏡頭遮光罩/濾鏡轉接環 |
![]() | 主轉盤 | ![]() | (構圖輔助 – 搜尋) 按鈕 |
![]() | 相機帶扣 | ![]() | (構圖輔助 – 鎖定) 按鈕 |
![]() | 閃光燈 | ![]() | 三腳架插孔 |
![]() | 指示燈 | ![]() | 直流電連接器端子蓋 |
![]() | 喇叭 | ![]() | 記憶卡/電池蓋 |

![]() | 螢幕 (液晶螢幕) | ![]() | 指示器 |
![]() | 麥克風 | ![]() | (驅動模式) 按鈕 |
![]() | 電源按鈕 | ![]() | 按鈕 |
![]() | 模式轉盤 | ![]() | (ISO 感光度) / 上按鈕 |
![]() | 短片按鈕 | ![]() | (手動對焦)/ (微距) / 左按鈕 |
![]() | (曝光補償)/ (單張影像刪除) 按鈕 | ![]() | FUNC./SET (功能/設定) 按鈕 |
![]() | AV OUT (音頻/視頻輸出)/DIGITAL 端子 | ![]() | (閃光燈模式)/右按鈕 |
![]() | HDMI™端子 | ![]() | (顯示)/下按鈕 |
![]() | (播放) 按鈕 |

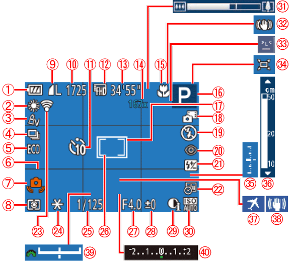
![]() | 電池電量 | ![]() | 閃燈曝光補償 / 閃燈輸出等級 |
![]() | 白平衡 | ![]() | 日期標記 |
![]() | 我的顏色 | ![]() | Eye-Fi 連接狀態 |
![]() | 驅動模式 | ![]() | 自動曝光鎖、閃光曝光鎖 |
![]() | 省電模式 | ![]() | 快門速度 |
![]() | 格線 | ![]() | 重點測光 AE 點框 |
![]() | 相機抖動警告 | ![]() | 光圈值 |
![]() | 測光方式 | ![]() | 曝光補償等級 |
![]() | 靜止影像壓縮度、解像度 | ![]() | 校正對比度 |
![]() | 可記錄數量 * | ![]() | ISO 感光度 |
![]() | 自拍 | ![]() | 變焦桿 |
![]() | 短片畫質 | ![]() | 影像穩定器模式圖示 |
![]() | 剩餘可記錄時間 | ![]() | 眨眼偵測 |
![]() | 數碼變焦放大倍率、數碼遠攝鏡 | ![]() | 自動 |
![]() | 對焦範圍、自動對焦鎖 | ![]() | 曝光等級 |
![]() | 拍攝模式、場景圖示 | ![]() | 手動對焦指示器 |
![]() | 自動對焦框 | ![]() | 時區設定 |
![]() | 混合自動模式 | ![]() | 影像穩定器 |
![]() | 閃燈模式 | ![]() | 曝光偏移條 |
![]() | 紅眼修正 | ![]() | 曝光補償條 |
] 模式中表示可以拍攝的張數。
NOTE
- 在電視上檢視影像時,某些資訊可能無法顯示
![]() | 短片 | ![]() | 資料夾編號 – 檔案編號 |
![]() | 我的顏色 | ![]() | 目前的影像編號/影像總數 |
![]() | 直方圖 | ![]() | 快門速度 (靜止影像)、影像畫質/格數 (短片) |
![]() | 群組播放 | ![]() | 光圈值 |
![]() | 壓縮度 (影像畫質)/解像度,MOV (短片) | ![]() | 閃光燈模式、閃燈曝光補償 |
![]() | 保護 | ![]() | 校正對比度 |
![]() | 最愛影像 | ![]() | 對焦範圍 |
![]() | 曝光補償等級、曝光偏移等級 | ![]() | 檔案大小 |
![]() | ISO 感光度、播放速度 | ![]() | 靜止影像:解像度 短片:播放時間 |
![]() | 拍攝模式 | ![]() | 拍攝日期/時間 |
![]() | 測光方式 | ![]() | 影像編輯 |
![]() | 電池電量 | ![]() | 白平衡 |
![]() | 透過 Eye-Fi 傳輸 | ![]() | 紅眼修正 |

(遠攝)/
(廣角)
(放大)/
(索引)




(構圖輔助 – 搜尋) 按鈕

(構圖輔助 – 鎖定) 按鈕





(驅動模式) 按鈕
按鈕
(ISO 感光度) / 上按鈕
(手動對焦)/
(微距) / 左按鈕
(曝光補償)/
(單張影像刪除) 按鈕

(閃光燈模式)/右按鈕
(顯示)/下按鈕
(播放) 按鈕





















